Toggle navigation
Faculty of Health Sciences
About Us
Contact
Türkçe
Home
Administration
Faculty Board
Faculty Board of Directors
Departments
Administrative Personnel
Commissions and Coordination Offices
Documents for Personnel
Documents for Students
Workflow Diagrams
Job Descriptions
Activity Reports
Service Standards and Service Inventory Tables
Organization Chart
Güncel Akademik Takvim
Akademik Birim Kalite Komisyonu
MUTAÜ Koordinatörlüğü
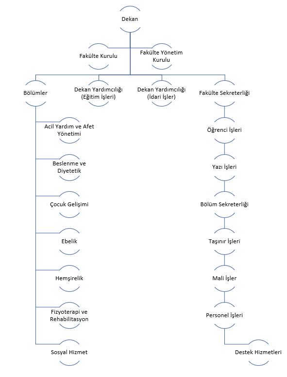
ORGANIZATION CHART
Munzur University
History
Mission-Vision
Campuses
Telephone Book
Academics
Graduate Schools and Institutes
Faculties
Applied Schools
Vocational Schools
Units of Rectorship
Information Package
Academic Calendar
Students
Student Affairs Info System
ACTS-ECTS
Bologna Information Package
Wifi
Quıck Lınks
EBYS
BİLDER Journal
Erasmus
Farabi
Web Mail
Information Request
Lunch Menu